近期,中国政府网发布重磅消息,国务院督查组已经分赴山西省、内蒙古自治区、黑龙江省、上海市、江苏省、浙江省、福建省、江西省、河南省、湖北省、湖南省、广东省、广西壮族自治区、云南省、西藏自治区、陕西省、甘肃省、青海省和新疆维吾尔自治区等19个省(区、市)和新疆生产建设兵团开展实地督查工作,带队的都是现任副部级领导干部。
本次十九个督查组将重点督查地方贯彻落实中央经济工作会议部署和《政府工作报告》提出的目标任务情况;专题督查分为稳增长、稳市场主体、稳就业保民生、保产业链供应链稳定、深化“放管服”改革优化营商环境等五个方面。
其中【稳就业保民生】专题重点就囊括了关乎基层医护人员的“拖欠乡村医生补贴”问题。
督查组们将根据征集到的线索,暗访核查各地乡村医生的基本公共卫生服务补助、防疫补助等补贴落实情况到底如何。
2020年1月,中国政府网发布的《关于新型冠状病毒感染肺炎疫情防控有关经费保障政策的通知》中,已经明确了防疫人员的补助标准:
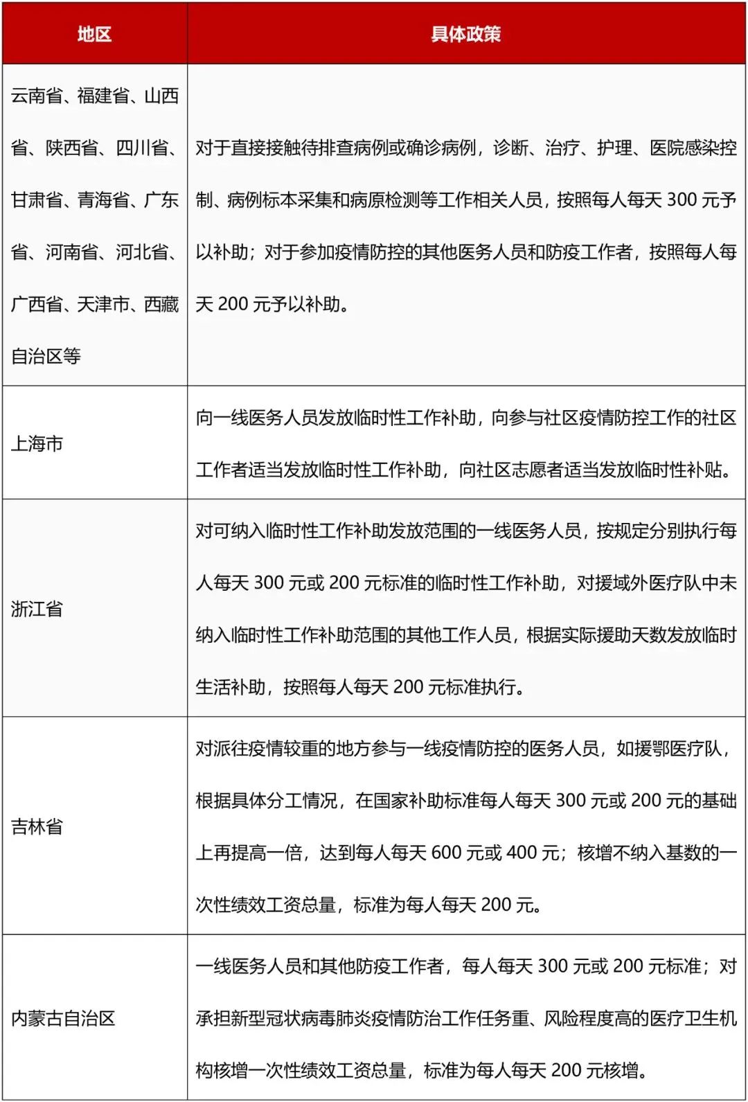
按照一类补助标准,对于「直接接触待排查病例或确诊病例」,诊断、治疗、护理、医院感染控制、病例标本采集和病原检测等工作相关人员,「中央财政按照每人每天300元予以补助」;
对于参加「疫情防控的其他医务人员和防疫工作者」,中央财政按照「每人每天200元予以补助」。补助资金由地方先行垫付,中央财政与地方据实结算。
对于具体的发放标准,国务院也做了明确指示:
依据《关于新型冠状病毒感染肺炎疫情防控有关经费保障政策的通知》,各个省市、自治区、直辖市及新疆生产建设兵团卫生健康委员会结合本省市的实际情况,陆续公布了疫情防控一线医务人员临时性工作补助标准:
表中仅列出部分政策,排名不分先后
(注:青海省、辽宁省、四川省等地区援鄂医疗队发放临时性工作补助的标准是每人每天600元)
从上述公示的补贴标注可以看出,「各省市对抗疫一线医务人员给予的临时性工作补助基本与国家规定的补助标准一致」,但最终落实发放到位,还需要各级地方财政的鼎力支持。
对参与防疫工作的广大医务人员们,他们的工作应当得到认可和鼓励。希望在国家有关政策的号召下,经国务院各督查组的深入查证落实后,所有参与了抗疫的医护人员都能得到应有的待遇和尊重。




